

评价报告名称 | 江西贝特利新材料有限公司彭泽县年产特种导电材料及贵金属催化剂1303吨改扩建项目安全条件评价报告 | |||||
项目简介 | 项目名称:江西贝特利新材料有限公司彭泽县年产特种导电材料及贵金属催化剂1303吨改扩建项目 建设单位:江西贝特利新材料有限公司 建设地点:江西彭泽工业园区矶山化工园 建设性质:改扩建 企业性质: 有限责任公司 占地面积:利用现有的厂房进行建设 项目总投资:11000万元 | |||||
参与评价项目相关人员 | 姓名 | 资格证书号 | 从业登记号 | |||
项目负责人 | 陈润洪 | 1800000000100059 | 015387 | |||
项目组成员 | 陈润洪 | 1800000000100059 | 015387 | |||
陈建彰 | CAWS350000230300237 | 043089 | ||||
邹孝琴 | S011035000110203001181 | 040635 | ||||
邹昌锴 | S011053000110192002910 | 037092 | ||||
杨健健 | S011032000110193001029 | 037091 | ||||
报告编制人 | 陈润洪 | 1800000000100059 | 015387 | |||
报告审核人 | 李重阳 | S011035000110201000616 | 026187 | |||
过程控制负责人 | 王立 | CAWS350000230200190 | 031929 | |||
技术负责人 | 黄伯良 | 1800000000100060 | 013789 | |||
评价结论 | 江西贝特利新材料有限公司江西贝特利彭泽县年产特种导电材料及贵金属催化剂 1303吨改扩建项目的选址、总体布局、周边环境、自然环境能满足建设安全条件:项目选择的工艺过程及设备设施的安全可靠性能达到**法规、标准规定要求。 项目存在的危险有害因素可控,在落实本评价报告提出的有关安全对策措施后,其危险有害程度能达到可以接受的程度,项目建设能够实现安全运行的目标。 | |||||
勘察现场 工作时间 | 2025.2.25 | 报告提交时间 | 2025.8.22 | |||
勘察现场人员 | 陈润洪、邹昌锴 | |||||
现场照片 |
| |||||
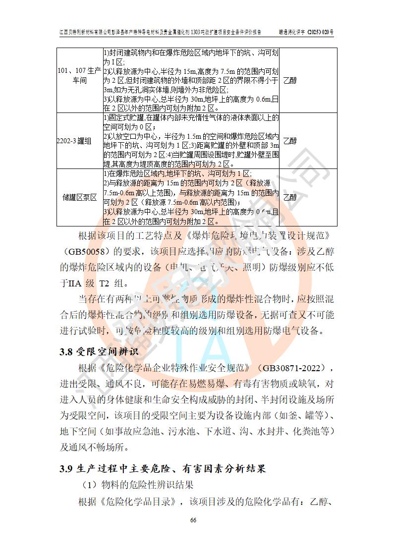
被评价单位 信息反馈情况 | 满意 | |||||






















































































































































































































































