

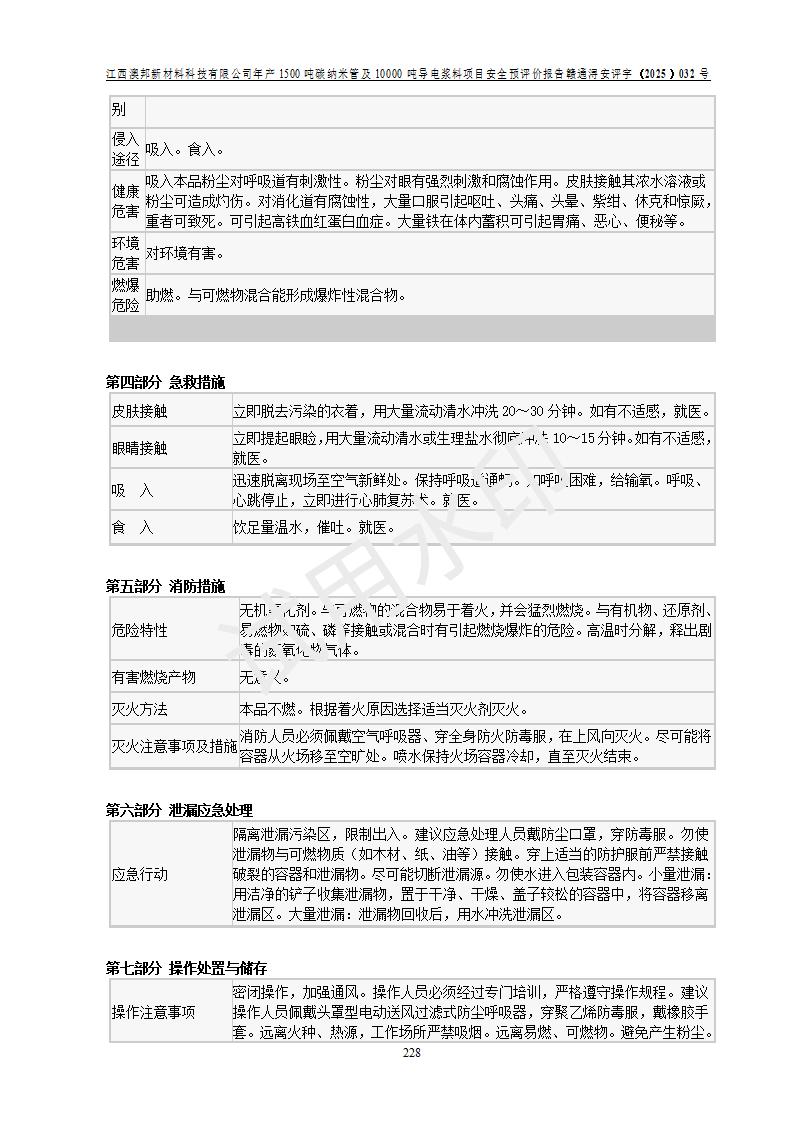
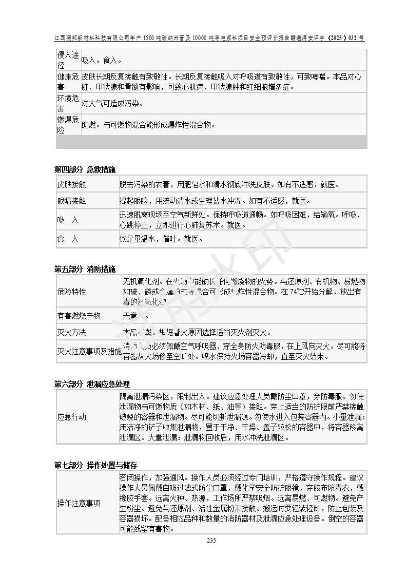
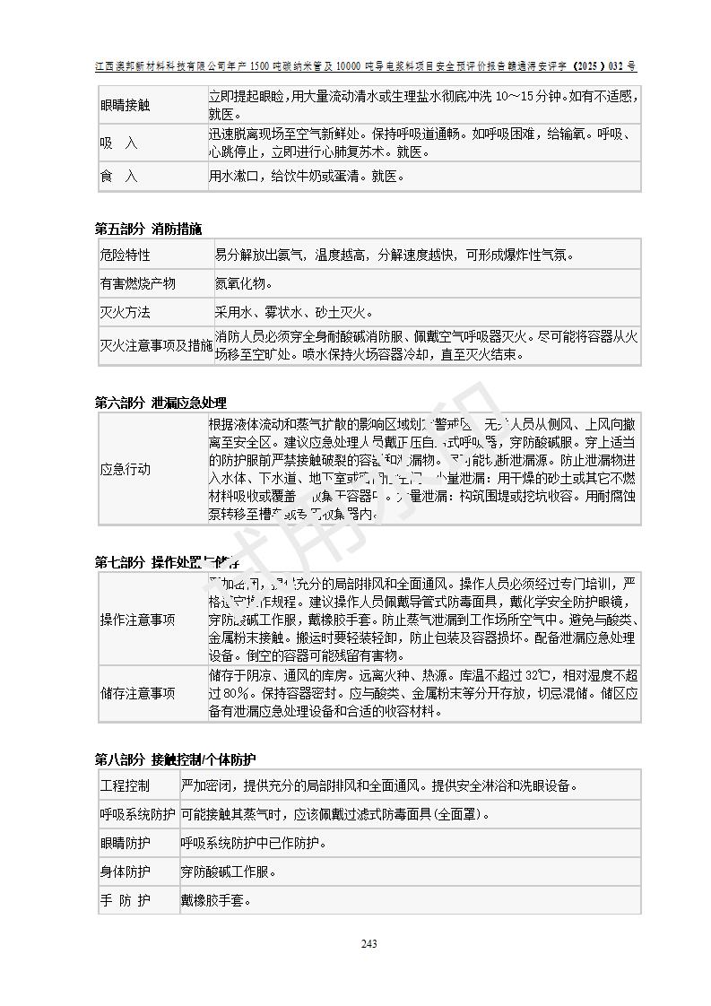
评价报告公开信息表
评价报告名称 | 江西澳邦新材料科技有限公司年产1500吨碳纳米管及10000吨导电浆料项目安全预评价报告 | |||||
项目简介 | 项目名称:年产1500吨碳纳米管及10000吨导电浆料项目 建设单位:江西澳邦新材料科技有限公司 建设地点:江西省九江市柴桑区赤湖工业园长坪大道12号 建设性质:新建 企业性质: 有限责任公司 占地面积:项目以租赁模式租赁九江铁丰木业有限公司现有用地面积约25924m2(约合38.89亩),用地性质为工业用地。 项目总投资:15000万元 | |||||
参与评价项目相关人员 | 姓名 | 资格证书号 | 从业登记号 | |||
项目负责人 | 陈润洪 | 1800000000100059 | 015387 | |||
项目组成员 | 陈润洪 | 1800000000100059 | 015387 | |||
邹孝琴 | S011035000110203001181 | 040635 | ||||
邹昌锴 | S011053000110192002910 | 037092 | ||||
朱洪忠 | 1500000000200337 | 026776 | ||||
徐芳 | S011032000110192000873 | 037637 | ||||
报告编制人 | 陈润洪 | 1800000000100059 | 015387 | |||
报告审核人 | 李重阳 | S011035000110201000616 | 026187 | |||
过程控制 负责人 | 王立 | CAWS350000230200190 | 031929 | |||
技术负责人 | 黄伯良 | 1800000000100060 | 013789 | |||
评价结论 | 江西澳邦新材料科技有限公司年产 1500 吨碳纳米管及10000吨导电浆料项目的选址、总体布局、周边环境、自然环境能满足建设安全条件;项目选择的工艺过程及设备设施的安全可靠性能达到**法规、标准规定要求。 项目存在的危险有害因素可控,在落实本评价报告提出的有关安全对策措施后,其危险有害程度能达到可以接受的程度,项目建设能够实现安全运行的目标。 | |||||
勘察现场 工作时间 | 2025.2.13 | 报告提交时间 | 2025.10.10 | |||
勘察现场人员 | 陈润洪、邹孝琴 | |||||
现场照片 | ![]() | |||||
被评价单位 信息反馈情况 | 满意 | |||||




























































































































































































































































