

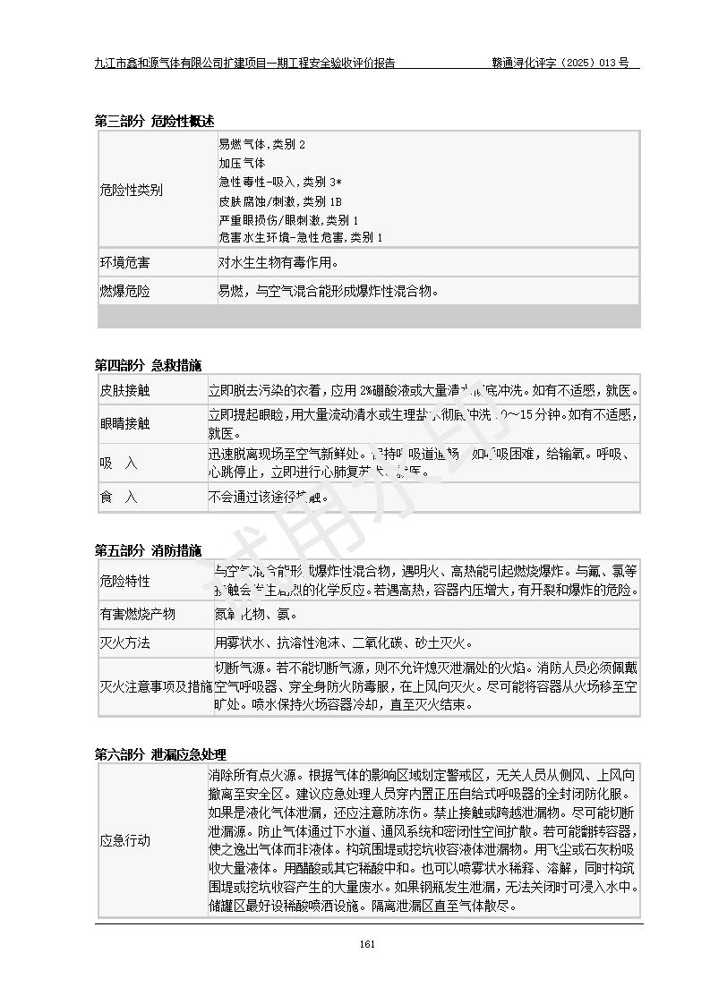
评价报告名称 | 九江市鑫和源气体有限公司扩建2×20m3液氩、3×20m3液氮、2×20m3液氧、2×20m3CO2、2×50m3丙烷储存及充装项目一期工程安全验收评价报告 | |||||
项目简介 | 项目名称:扩建2×20m3液氩、3×20m3液氮、2×20m3液氧、2×20m3CO2、2×50m3丙烷储存及充装项目一期工程(即:2×20m3液氩、2×20m3液氮、2×20m3液氧、2×20m3CO2储存及充装装置) 建设单位:九江市鑫和源气体有限公司 建设地点:江西省九江市彭泽县定山镇联塘村 项目性质:改扩建 总投资:5000万元 占地面积:7809.12m2 房屋设计:福建凯筑工程设计集团有限公司 房屋施工单位:江西铭优建设有限公司 房屋建设监理单位:江西加兴建设监理有限公司 储存、充装设施设计单位:扬州惠通科技股份有限公司(化工石化医药行业**) 设备安装单位:济南华信自动化工程有限公司 设备安装监理单位:江苏春天工程设计有限公司 | |||||
参与评价项目相关人员 | 姓名 | 资格证书号 | 从业登记号 | |||
项目负责人 | 陈润洪 | 1800000000100059 | 015387 | |||
项目组成员 | 陈润洪 | 1800000000100059 | 015387 | |||
陈建彰 | CAWS350000230300237 | 043089 | ||||
邹孝琴 | S011035000110203001181 | 040635 | ||||
邹昌锴 | S011053000110192002910 | 037092 | ||||
杨健健 | S011032000110193001029 | 037091 | ||||
报告编制人 | 陈润洪 | 1800000000100059 | 015387 | |||
报告审核人 | 李重阳 | S011035000110201000616 | 026187 | |||
过程控制负责人 | 王立 | CAWS350000230200190 | 031929 | |||
技术负责人 | 黄伯良 | 1800000000100060 | 013789 | |||
评价结论 | 经评价组评价,九江市鑫和源气体有限公司扩建2×20m3液氩、3×20m3液氮、2×20m3液氧、2×20m3CO2、2×50m3丙烷储存及充装项目一期工程总体布局、设备布置情况与设计图纸一致,本次项目(储存、充装)不涉及重点监管的危险化学品、危险工艺、重大危险源,按设计要求施工、安装;企业主要负责人及安全管理人员已取得危险化学品企业安全生产知识和管理能力考核合格证。项目选择的工艺过程及设备设施的安全可靠性能达到**法规、标准规定要求。 项目运行后存在的主要危险、有害因素有:火灾、其他爆炸、容器爆炸、冻伤等;存在的主要有害因素有噪声等;针对存在的危险、有害因素,企业采取了**的安全技术措施及安全管理措施,项目风险可控,其安全生产条件和安全管理方面具备竣工安全验收的条件。 | |||||
勘察现场 工作时间 | 2025.4.8 | 报告提交时间 | 2025.8.22 | |||
勘察现场人员 | 陈建彰、陈润洪 | |||||
现场照片 |
| |||||
被评价单位 信息反馈情况 | 满意 | |||||









































































































































































