

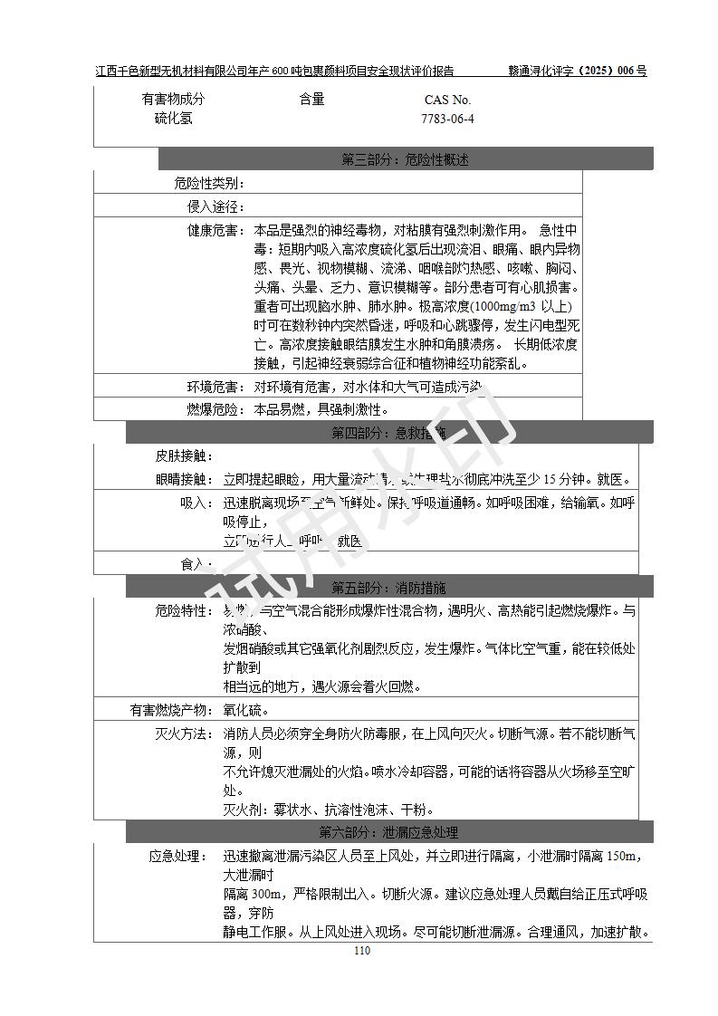
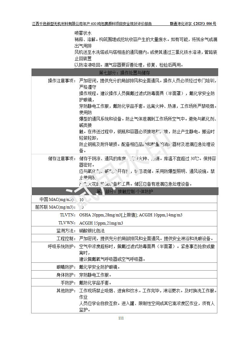
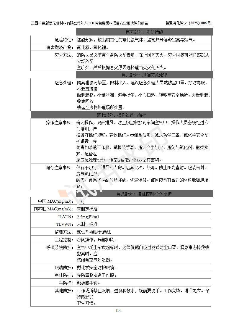
评价报告公开信息表
评价报告名称 | 江西千色新型无机材料有限公司 年产600吨包裹颜料项目安全现状评价 | |||||
项目简介 | 江西千色新型无机材料有限公司于2003年注册设立,2010年11月变更注册为现用名。企业位于九江市武宁县工业园区,主要从事陶瓷颜料及釉料、艺术陶瓷、建筑陶瓷制造、销售;成立于2010年11月03日,法定**人张吉良,注册资本贰仟陆佰万元整,企业设计产能为年产600吨包裹颜料项目。 | |||||
参与评价项目相关人员 | 姓名 | 资格证书号 | 从业登记号 | |||
项目负责人 | 邹昌锴 | S011053000110192002910 | 037092 | |||
项目组成员 | 邹昌锴 | S011053000110192002910 | 037092 | |||
朱汝玲 | S011032000110191000378 | 028131 | ||||
戴立平 | 1700000000100101 | 018974 | ||||
陈煦 | S011035000110202001275 | 040553 | ||||
徐芳 | S011032000110192000873 | 037637 | ||||
报告编制人 | 邹昌锴 | S011053000110192002910 | 037092 | |||
报告审核人 | 陈润洪 | 1800000000100059 | 015387 | |||
过程控制负责人 | 王立 | CAWS350000230200190 | 031929 | |||
技术负责人 | 黄伯良 | 1800000000100060 | 013789 | |||
评价结论 | 江西千色新型无机材料有限公司年产600吨包裹颜料生产装置配套安全装置、防护设施与安全设计图纸一致,采取的安全技术措施及安全管理措施符合**有关法规、标准、规范要求,项目风险可控,可满足安全生产条件。 | |||||
勘察现场工作时间 | 2025年3月 | 报告提交时间 | 2025年10月 | |||
勘察现场人员 | 邹昌锴、朱汝玲 | |||||
现场照片 | ![]() | |||||
被评价单位信息反馈情况 | 满意 | |||||


















































































































