0792-8552077
网站首页
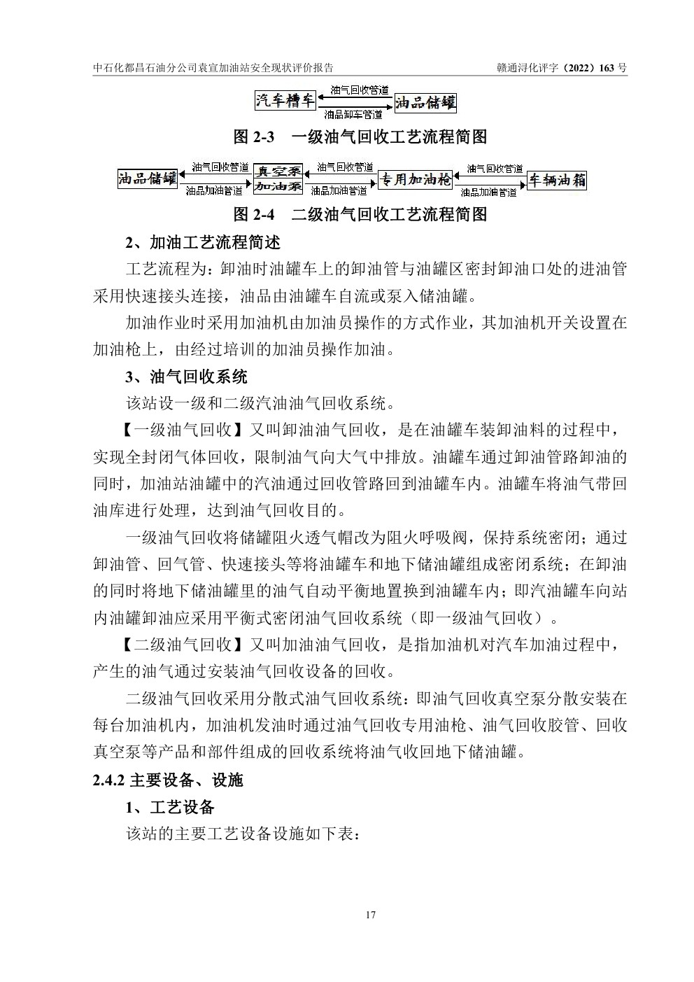
公司简介
公司简介
技术力量
**致辞
服务范围
技术力量复制
育才计划
公司理念
资讯中心
评价项目
安全预评价
安全验收评价
安全现状评价
其他评价
资质证书
服务范围
政策法规
联系我们
当前位置:
首页
>>
评价项目
栏目**
政策法规
评价项目
评价项目
中石化县城加油站-安全评价报告网上信息公开内容
更新时间:2022-08-11
上一篇:中石化万里加油站-安全评价报告网上信息公开内容
下一篇:中石化袁宣加油站-安全评价报告网上信息公开内容
友情链接