

评价报告名称 | 江西恩派尔实业有限公司年产16000台(件)恩派尔展示柜道具家具项目(一期)安全验收评价报告 | |||
项目简介 | 江西恩派尔实业有限公司是一家于2017年6月注册成立的有限责任公司,经营范围包括展示柜、道具、家具、冷柜、装饰造型、钣金的设计、生产、销售等。公司地址位于九江市永修县云山经济开发区城南工业园永昌大道西侧。江西恩派尔实业有限公司为实现**拓展,进一步扩大公司的*****和社会影响力。现计划在华中、西南地区建设分厂,并决定选址江西省永修县城南工业园(赣江新区永修组团)建立生产基地,建设年产16000台(件)恩派尔展示柜道具家具项目,项目分两期建设,一期建设包括:1栋办公楼、1栋综合楼、4栋厂房,二期建设包括:4栋厂房。 该项目一期建设已建成并进行了一段时间的试生产,现特申请竣工验收。项目由美华建筑设计有限公司设计,永修县**建筑工程有限公司施工,永修县建设工程监理服务有限公司进行监理。 该项目生产过程中主要原料木板、人造板、亚克力板、铝型材、普通玻璃、金属管材(不锈钢及铁)、不锈钢板、天然大理石及人造大理石板等,辅料为氩气、二氧化碳(焊接与切割)、天然气(烘烤)、水性漆、粉末涂料(喷粉)、UV辊涂清底漆(喷涂)等,产品为展示柜. | |||
参与评价项目相关人员 | 姓名 | 资格证书号 | 从业登记号 | |
项目负责人 | 彭永进 | 1600000000200719 | 029070 | |
项目组成员 | 彭永进 | 1600000000200719 | 029070 | |
张枭 | S011032000110193001024 | 037118 | ||
陈煦 | S011035000110202001275 | 040553 | ||
报告编制人 | 彭永进 | 1600000000200719 | 029070 | |
报告审核人 | 李重阳 | S011035000110201000616 | 026187 | |
过程控制负责人 | 戴立平 | 1700000000100101 | 018974 | |
技术负责人 | 黄伯良 | 1800000000100060 | 013789 | |
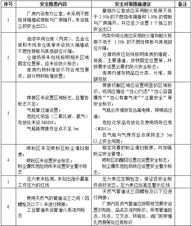
勘察现场发现的问题及安全对策措施 |
| |||
评价结论 | 江西恩派尔实业有限公司年产16000台(件)恩派尔展示柜道具家具项目(一期)涉及的安全条件、安全生产条件、安全生产管理、应急管理在落实本评价报告有关对策措施后符合**有关法规、标准、规范要求,才具备竣工安全验收的条件。 | |||
勘察现场工作时间 | 2022年05月20日 | 报告提交时间 | 2022年12月20日 | |
勘察现场人员 | 彭永进、张枭 | |||
现场照片 |
| |||
被评价单位信息反馈情况 | 满意 | |||