

评价报告公开信息表
评价报告名称 | 九江新大能源有限公司第二干休所加油站安全现状评价报告 | |||
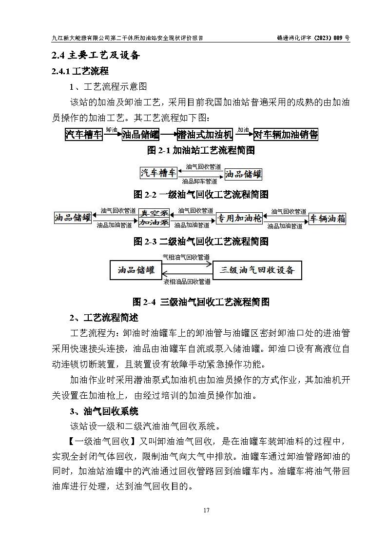
项目简介 | 九江新大能源有限公司是一家由自然人投资或控股的有限责任公司,其所属第二干休所加油站是一家专门从事成品油零售经营的企业。经营场所位于江西省九江市濂溪区前进西路243号,租用*******江西省九江军分区第二离职干部休养所的场所,现有从业人员10名,其中安全管理人员1人,加油站主要负责人叶海峰。 该加油站占地面积约3250m2,站区内设置有6台税控燃油加油机及配套的工艺管线,设有SF双层储罐5台,其中30m3的0#柴油储罐1台、30m3的92#汽油储罐3台、30m3的95#汽油储罐1台,油品储罐总容积为150m3(折算成汽油为135m3),按现行《汽车加油加气加氢站技术标准》对加油站的等级划分原则,属二级加油站。 该站由九江市应急管理局换发《危险化学品经营许可证》(证号:赣九危化经字[2020]000110号),**期限2020年05月11日至2023年05月10日。 | |||
参与评价项目相关人员 | 姓名 | 资格证书号 | 从业登记号 | |
项目负责人 | 朱汝玲 | S011032000110191000378 | 036142 | |
项目组成员 | 朱汝玲 | S011032000110191000378 | 036142 | |
杨健健 | S011032000110193001029 | 037091 | ||
戴立平 | 1700000000100101 | 018974 | ||
陈煦 | S011035000110202001275 | 040553 | ||
报告编制人 | 朱汝玲 | S011032000110191000378 | 036142 | |
报告审核人 | 李重阳 | S011035000110201000616 | 026187 | |
过程控制负责人 | 吴秋枝 | S011011000110192000080 | 028131 | |
技术负责人 | 黄伯良 | 1800000000100060 | 013789 | |
勘察现场发现的问题及安全对策措施 | 问题1:两具手提式干粉灭火器压力不足;对策措施:应及时更换或由专业器材机构充装,保障站内灭火器**性。 问题2:部分加油机底部填砂不足;对策措施:应在检维修后及时回填干砂。 | |||
评价结论 | 九江新大能源有限公司第二干休所加油站涉及的安全条件、安全经营条件、安全生产管理符合《危险化学品经营许可证管理办法》、《汽车加油加气加氢站技术标准》等**有关法规、标准、规范要求,能满足危险化学品经营安全条件。 | |||
勘察现场工作时间 | 2023年2月16日 | 报告提交时间 | 2023年03月09日 | |
勘察现场人员 | 朱汝玲、杨健健 | |||
现场照片 |
注:评价人员(左一)、评价人员(右一)、企业人员(中) | |||











































































