

评价报告公开信息表
评价报告名称 | 江西龙晟新材料有限公司年处理18万吨废旧三元锂电池综合利用项目安全条件评价报告 | |||
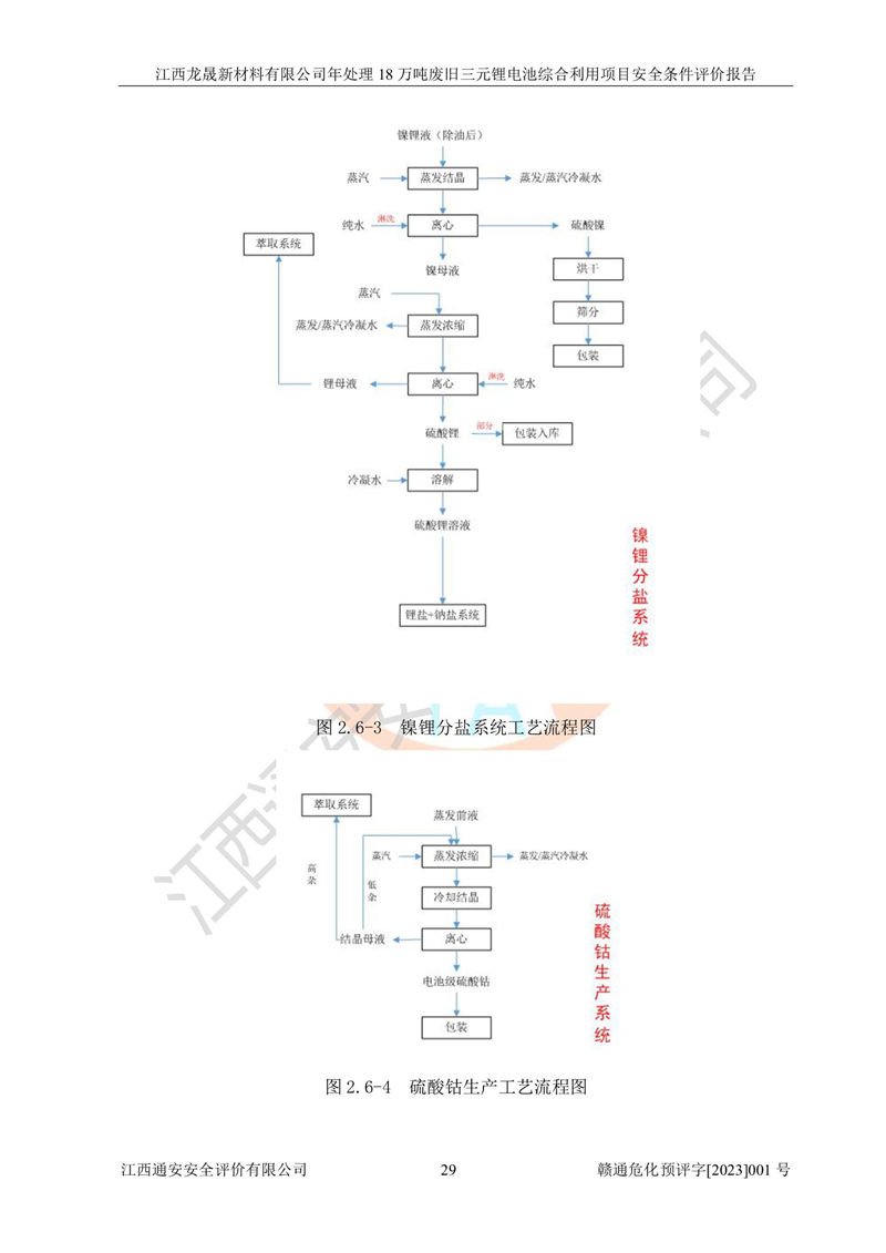
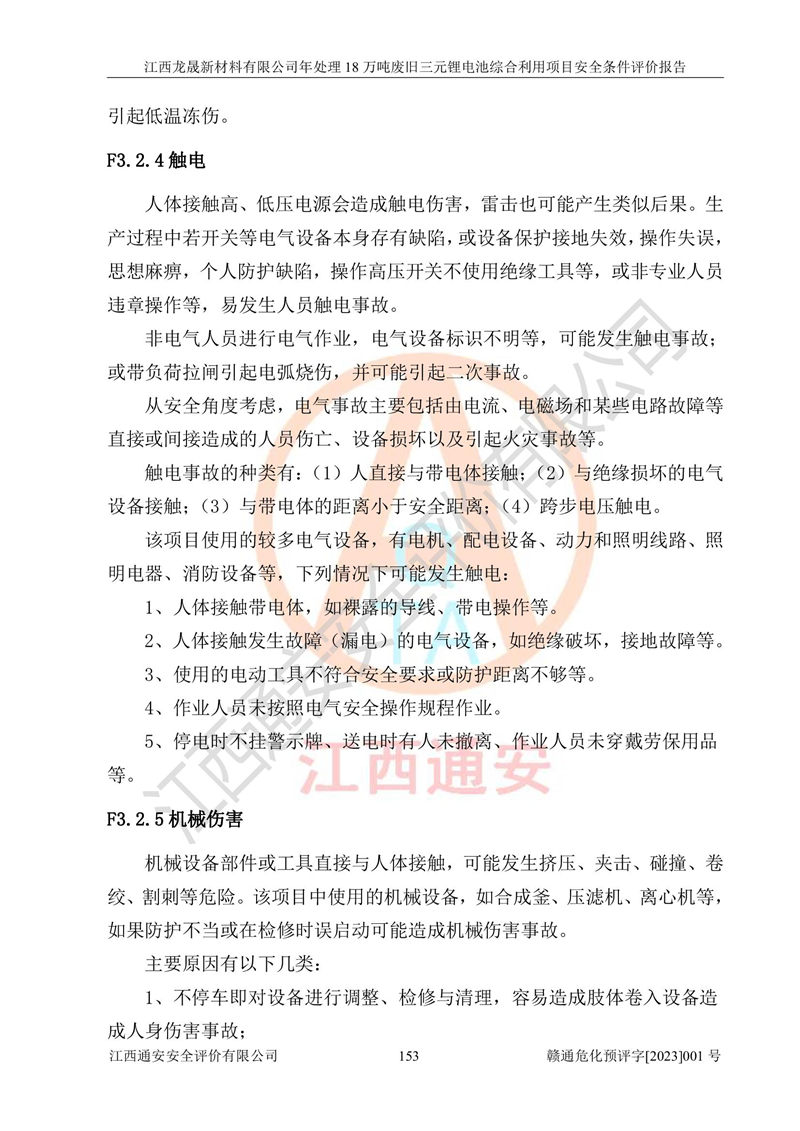
项目简介 | 江西龙晟新材料有限公司(以下简称龙晟新材料公司)成立于2022年11月16日,法定**人为李戈,注册资本壹亿元整,经营范围为新能源汽车废旧动力蓄电池回收及梯次利用(不含危险废物经营)、电子**材料研发、电子**材料制造、基础化学原料制造(不含危险化学品等许可类化学品的制造)等。 江西龙晟新材料有限公司年处理18万吨废旧三元锂电池综合利用项目已取得备案通知书和建设用地规划许可证,建设地点位于龙南经济技术开发区富康工业园,厂址属于省级认定的化工集中区。该项目生产过程中涉及使用的原辅材料有三元正负极粉、三元极片粉、粗氢氧化镍、粗碳酸镍、粗碳酸锂、除氟剂、十二水磷酸三钠、锰粉、硫化钠、硫酸、双氧水、复合碱、纯碱、氢氧化钠、硫酸铵、聚合氯化铝、絮凝剂、P204萃取剂、P507萃取剂、磺化煤油、石灰粉、活性炭粉、天然气(燃料)和氮气,产品为电池级硫酸镍、电池级硫酸钴、电池级氢氧化锂、硫酸锂、磷酸锂、四氧化三锰、二氧化锰、硫酸钠和粗制石墨粉。经辨识,锰粉、硫化钠、硫酸、双氧水、氢氧化钠、磺化煤油、天然气、氮气、硫酸镍、硫酸钴和氢氧化锂属于危险化学品,硫酸属于易制毒化学品,双氧水属于易制爆危险化学品,硫酸镍、锰粉、四氧化三锰和二氧化锰属于高毒物品,天然气(燃料)属于重点监管的危险化学品,不涉及重点监管的危险化工工艺,生产、储存单元均不构成危险化学品重大危险源。该项目生产过程中主要的危险有害因素为火灾、爆炸、中毒与窒息、灼烫。根据《安全生产许可证条例》、《危险化学品安全管理条例》和《危险化学品生产企业安全生产许可实施办法》等相关规定,该项目产品中硫酸镍、硫酸钴和氢氧化锂属于危险化学品,需要办理危险化学品安全生产许可证。 | |||
参与评价项目相关人员 | 姓名 | 资格证书号 | 从业登记号 | |
项目负责人 | 宋 明 | S011035000110202001258 | 019540 | |
项目组成员 | 周金鹏 | 1100000000200826 | 019540 | |
赵 娟 | 1500000000200983 | 026289 | ||
宋 明 | S011035000110202001258 | 026291 | ||
陈嘉鸣 | S011035000110193001189 | 037242 | ||
报告编制人 | 宋 明 | S011035000110202001258 | 026291 | |
周金鹏 | 1100000000200826 | 019540 | ||
报告审核人 | 邬长福 | 1200000000100179 | 007151 | |
过程控制负责人 | 刘 赟 | 1500000000301415 | 026290 | |
技术负责人 | 黄伯良 | 1800000000100060 | 013789 | |
勘察现场发现的问题及安全对策措施 | 1、选址及总平面布置安全对策措施 2、建构筑物 3、工艺、技术和装置、设备 4、生产、储存过程配套和辅助工程安全对策措施与建议 5、防火防爆 6、电气安全 8、安全防护措施 9、重点监管的危险化学品、易制毒化学品和易制爆化学品安全对策措施 10、应急救援 11、安全管理 12、施工期安全管理措施 | |||
评价结论 | 江西龙晟新材料有限公司年处理18万吨废旧三元锂电池综合利用项目符合**、省有关安全生产的法律法规、规章、标准、规范的要求,在以后的初步设计、施工图设计和建设施工、安装调试及生产运行中,合理采纳本报告中提出的安全对策措施及建议,真正做到安全设施与主体工程同时设计、同时施工、同时投入生产和使用,工程的危险、有害因素可得到**控制,风险在可接受范围内,具有**的本质安全水平,本建设项目从安全方面分析可行。 | |||
勘察现场工作时间 | 2023年2月2日 | 报告提交时间 | 2023年4月 | |
勘察现场人员 | 宋 明、赵 娟 | |||
现场照片 | ![]() | |||
被评价单位 信息反馈情况 | 满 意 | |||




































































































































































































































