

评价报告名称 | 九江九宏新材料有限公司外部输送管道项目 | |||||
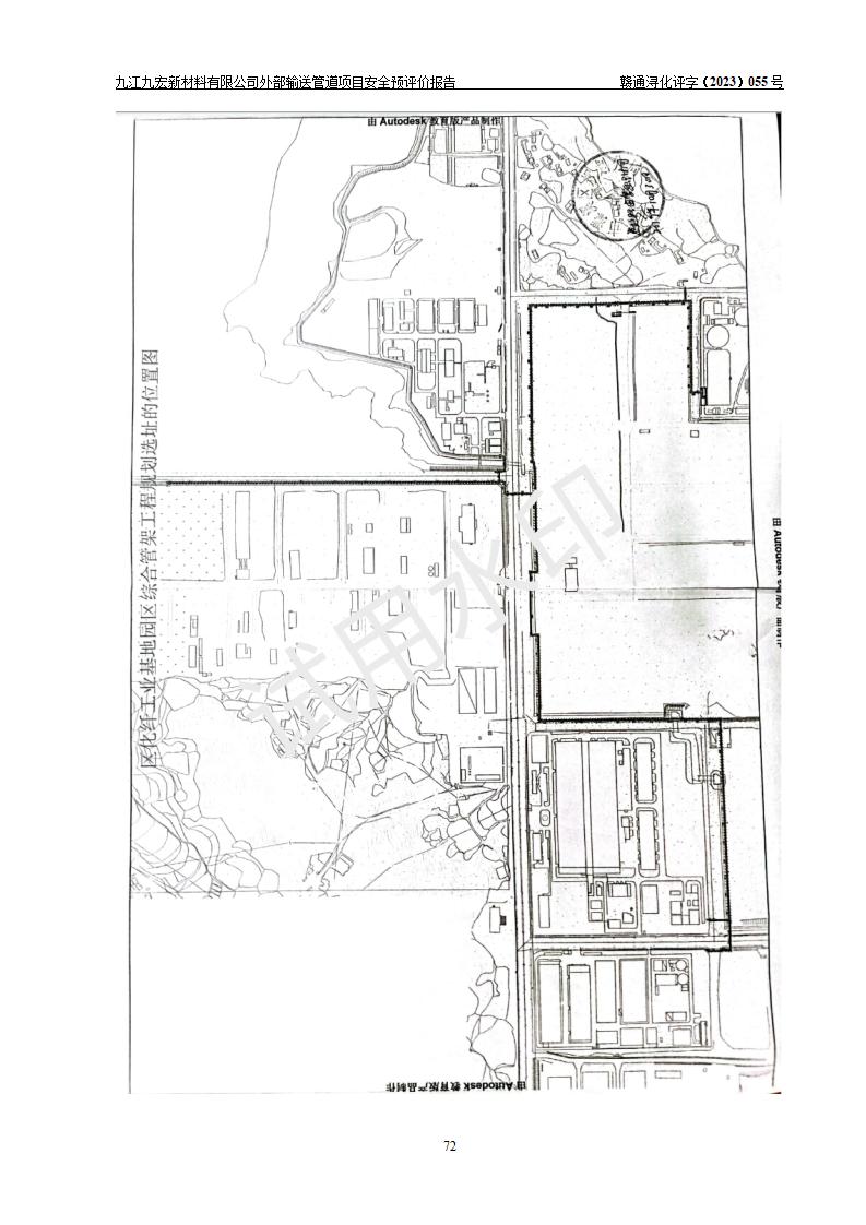
项目简介 | 九江九宏新材料有限公司是江苏梅兰集团全资子公司,于2012年10月11日注册设立,注册资本伍亿陆仟壹佰陆拾陆万元整,法定**人匡明兰,注册地址位于九江市濂溪区姑塘镇化纤工业园香积大道3号。该公司经营业务主要为32%氢氧化钠溶液、盐酸、甲烷氯化物、四氯乙烯等化工产品及蒸汽的生产与销售。 九江九宏新材料有限公司配套化纤产业基础材料项目(一期)主要包括30万吨/年离子膜烧碱(装置一、装置二)、20万吨/年甲烷氯化物(装置一、装置二)及配套的公辅工程、甲烷氯化物配套1.6万吨/年四氯乙烯;为满足生产配套服务,该企业现拟投资1500万元建设外部输送管道项目,项目建设地点为濂溪产业园滨湖片区(原化纤工业基地)内,管道不穿越园区外的公共区域。 该项目备案登记建设内容及规模为五根物流管道,每根长度约1.5**,企业原计划五根物流管道包括两根液碱输送管道(DN250、DN200)、一根盐酸输送管道(DN150)、一根污水输送管道(DN250)、一根蒸汽输送管道(DN450)。现由于企业运营原因及园区其他企业供需求关系,该企业外部输送管道项目拟建设两根物流管道(一根DN250液碱输送管道、一根DN250污水输送管道),企业放弃其他三根物流管道建设。液碱管道、污水管道分别拟自厂区液碱输送泵、污水输送泵起始,沿厂区管架往东至东侧围墙,引入广湖路西侧园区公共管廊敷设,跨越香积大道,至香积大道南侧园区公共管廊自西向东敷设,液碱管道终点为赛得利(中国)东北侧围墙外,污水管道*终沿雨霖路西侧园区公共管廊至终点濂溪区第二污水处理厂北侧围墙外。该项目管道拟依托园区公共管廊及部分厂内管架敷设,均不新建管架。 | |||||
参与评价项目相关人员 | 姓名 | 资格证书号 | 从业登记号 | |||
项目负责人 | 朱汝玲 | S011032000110191000378 | 028131 | |||
项目组成员 | 朱汝玲 | S011032000110191000378 | 028131 | |||
戴立平 | 1700000000100101 | 018974 | ||||
陈润洪 | 1800000000100059 | 015387 | ||||
陈 煦 | S011035000110202001275 | 040553 | ||||
杨健健 | S011032000110193001029 | 037091 | ||||
报告编制人 | 朱汝玲 | S011032000110191000378 | 028131 | |||
报告审核人 | 李重阳 | S011035000110201000616 | 026187 | |||
过程控制负责人 | 吴秋枝 | S011011000110192000080 | 036142 | |||
技术负责人 | 黄伯良 | 1800000000100060 | 013789 | |||
评价结论 | 该项目应重点防范的危险有害因素为坍塌、容器爆炸、灼烫、触电,应重点关注的安全对策措施为合理设计、管道运行参数监控措施、紧急泄放措施等措施。 九江九宏新材料有限公司外部输送管道项目的选址、周边环境能满足建设安全条件;项目输送管道敷设方案可行;项目存在的危险有害因素可控,在落实建设方案及评价报告提出的有关安全对策措施后,其危险有害程度能达到可以接受的程度,项目建设能够实现安全运行的目标。 | |||||
勘察现场工作时间 | 2023.4.25 | 报告提交时间 | 2023.9.19 | |||
勘察现场人员 | 朱汝玲、陈煦 | |||||
现场照片 | ![]() | |||||
被评价单位信息反馈情况 | 良好 | |||||
























































































