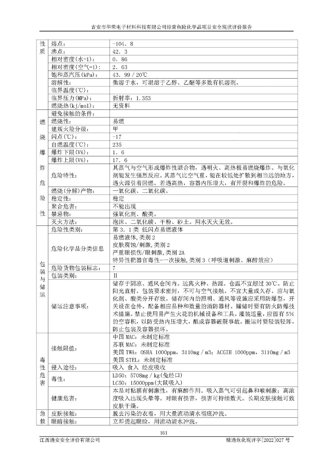
0792-8552077
当前位置:首页 >> 评价项目
评价项目
吉安市华荣电子材料科技有限公司经营危险化学品项目安全现状评价报告
更新时间:2023-11-29

评价报告名称

吉安市华荣电子材料科技有限公司经营危险化学品项目安全现状评价报告

项目简介

吉安市华荣电子材料科技有限公司2020年技术改造经设计、验收取得吉安县应急管理局颁发的新《危险化学品经营许可证》(赣吉危化经字[2016]000075号),**期至20221220日,经营方式:带储存设施,许可范围:120#白电油(主要成分正己烷)、甲醇、二甲苯、甲缩醛、6#白电油(主要成分正己烷)、乙酸乙酯、无水乙醇、**苯、异丙醇、丁酮、乙二醇单丁醚、醋酸甲酯、DMF、双氧水、甲苯、二氯甲烷、环己酮、丁醇、苯乙烯、三氯乙烯、醋酸正丙酯、DMC(碳酸二甲酯)、醋酸仲丁酯、稀释剂、天那水等。

吉安市华荣电子材料科技有限公司2021214日取得吉安市应急管理局颁发的《危险化学品经营许可证》(赣吉危化经字[2021]360800000036号),许可经营方式:带储存设施,许可经营范围:双氧水800/年。

公司拥有员工25名,其中仓管3人,管理人员3人、安全技术人员5人。吉安市华荣电子材料科技有限公司已有多年的危险化学品经营管理基础,主要负责人和安全管理人员已取得安全管理资格证书。

1、项目审批情况

吉安市华荣电子材料科技有限公司位于江西省吉安县高新区西区朝阳路与伊戈尔路交叉口,于2015114日取得吉安县发展改革委员会“关于吉安市华荣电子材料有限公司助焊剂、清洗剂生产项目备案的项目”。

吉安市华荣电子材料科技有限公司20191221日取得吉安县应急管理局颁发的《危险化学品经营许可证》(赣吉危化经字[2019]0000018号),许可经营方式:带储存设施,许可经营范围:甲苯、甲醇、邻二甲苯、正丁醇、正己烷、乙酸乙酯、无水乙醇、异丙醇、**、环己酮***

吉安市华荣电子材料科技有限公司2020年委托南昌安达安全技术咨询有限公司编制《吉安市华荣电子材料科技有限公司储存经营项目安全条件评价报告》,并于2020429日由吉安市华荣电子材料科技有限公司组织专家进行了评审,经修改后报送吉安县应急管理局审批,于2020615日取得《危险化学品建设项目安全条件审查意见书》吉县危化项目安条审字[2020]2号。

吉安市华荣电子材料科技有限公司2020年委托九江石化设计工程有限公司编制《吉安市华荣电子材料科技有限公司技术改造项目安全设施设计》,并于202075日由吉安市华荣电子材料科技有限公司组织专家进行了评审,经修改后报送吉安县应急管理局进行审批,于2020918日取得《危险化学品建设项目安全设施设计审查意见书》吉县危化项目安设审字[2020]1号。

吉安市华荣电子材料科技有限公司2020年委托江西通安安全评价有限公司编制《吉安市华荣电子材料科技有限公司技术改造项目安全验收评价报告》,于2020125日由吉安市华荣电子材料科技有限公司组织专家进行了评审,经修改后报送吉安县应急管理局,并取得新的《危险化学品经营许可证》,**期至20221220日,经营方式:带储存设施,许可范围:120#白电油(主要成分正己烷)、甲醇、二甲苯、甲缩醛、6#白电油(主要成分正己烷)、乙酸乙酯、无水乙醇、**苯、异丙醇、丁酮、乙二醇单丁醚、醋酸甲酯、DMF、双氧水、甲苯、二氯甲烷、环己酮、丁醇、苯乙烯、三氯乙烯、醋酸正丙酯、DMC(碳酸二甲酯)、醋酸仲丁酯、稀释剂、天那水等。

吉安市华荣电子材料科技有限公司2021214日取得吉安市应急管理局颁发的《危险化学品经营许可证》(赣吉危化经字[2021]360800000036号),许可经营方式:带储存设施,许可经营范围:双氧水800/年。

参与评价项目相关人员


姓名

资格证书号

从业登记号

专业


项目负责人

 

S011035000110192001604

026811

化工工艺


项目组成员

 

S011035000110192001604

026811

化工工艺



龙镜生

1500000000300799

026813

化工工艺



陈嘉鸣

S011035000110193001189

037242

安全


报告编制人

 

S011035000110192001604

026811

化工工艺



龙镜生

1500000000300799

026813

化工工艺


报告审核人

邬长福

1200000000100179

007151

安全


过程控制负责人

 

1500000000301415

026290

机电


技术负责人

黄伯良

1800000000100060

013789

化工工艺

勘察现场发现的问题及安全对策措施

1. 101分装车间(甲类)溶剂自动装瓶机的溶剂输送软管为PVC材质,不具备导除静电功能。

2. 101分装车间(甲类)使用PVC材质的手动抽料器,不具备导除静电功能。

3. 西北角次要出入口旁的废弃门卫室存放物料空桶。

4. 办公楼旁门卫室设置的火灾自动报警系统主机未通电使用。

5. 201贮罐区(甲类)各储罐的物料名称标识老化、模糊不清。

6. 空压机(消防泵)房空气储罐压力表未定期效验。

评价结论

1)吉安市华荣电子材料科技有限公司经营危险化学品项目的安全设施与主体工程同时设计、同时施工、同时投入使用,符合**有关建设项目“三同时”的规定和要求。

2)吉安市华荣电子材料科技有限公司经营危险化学品项目主体工程安全设施、安全措施基本符合法律法规的规定和要求,并运行**;公用工程及辅助设施满足主体工程生产安全的需要;企业安全管理体系满足生产安全的要求。

3)吉安市华荣电子材料科技有限公司已针对本报告提出的安全隐患整改意见组织人员进行整改,经过近一个多月的整改已基本落实到位,该公司安全生产的风险控制在可以接受的范围内

综上所述,吉安市华荣电子材料科技有限公司经营危险化学品项目相关配套的设备和安全设施运行正常,企业安全管理机制运行正常,安全设施、措施达到规范要求和预期结果,安全管理**,可以满足该企业危险化学品储存和经营的要求,该企业安全现状能够符合安全经营条件。

勘察现场工作时间

20227

报告提交时间

202210

勘察现场人员

况洪、龙镜生

现场照片

image.png

被评价单位

信息反馈情况

满意