

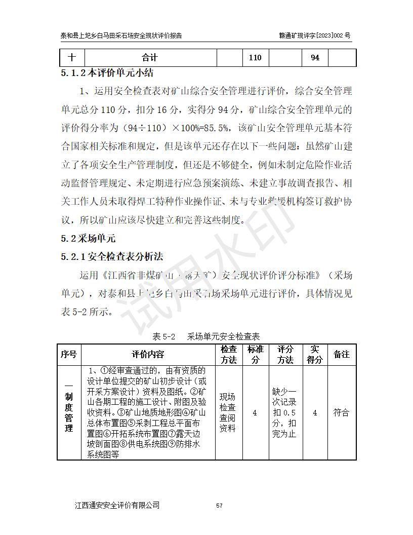
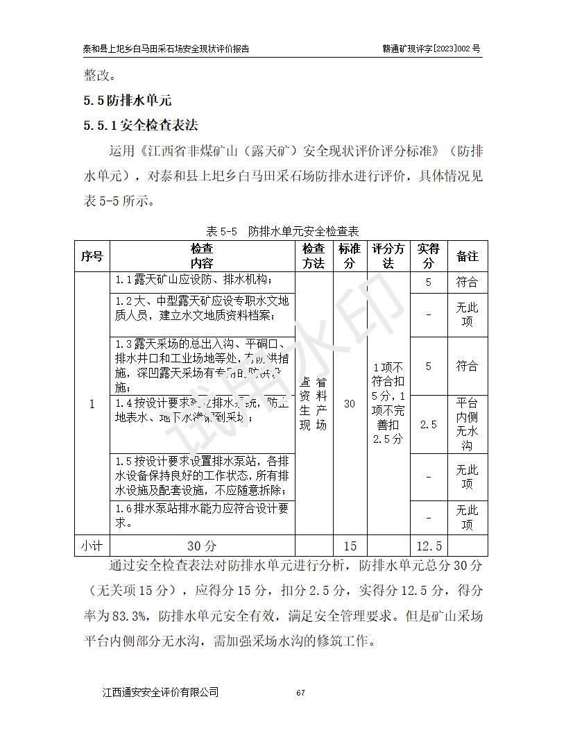
报告编号:赣通矿现评字(2023)002号
项目名称 | 泰和县上圯乡白马田采石场安全现状评价报告 | ||||
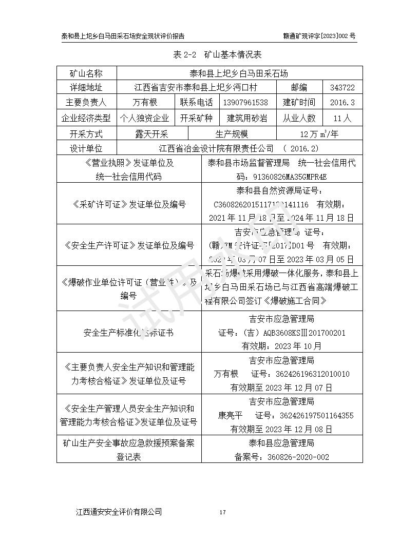
项目简介 | 泰和县上圯乡白马田采石场,属个人独资企业。泰和县上圯乡白马田采石场属露天开采矿山企业,主要产品为建筑砂岩矿开采、加工、销售。泰和县上圯乡白马田采石场矿区位于泰和县城区125°方位直距27.5km的上圯乡境内。矿区位置地理坐标:东经115°05′59″~115°05′43″,北纬26°37′43″~26°37′35″。矿区中心位置地理坐标:东经115°05′52″,北纬26°37′39″。行政区划属泰和县上圯乡管辖。矿区有简易公路通到G319国道,交通条件便利。 矿山采用开拓公路、开拓公路由西侧进入矿山采场南侧,再转向东进入采场北侧*高处+200m,开拓公路在采场底部开段沟直接进入底部铲装平台,采场台阶由南向北推进,采场整体自上而下开采,由西往东推进开采方案。 矿山已形成一个采场。开采设计标高+220~+130m。工作线长度由上往下分层开采,工作面长度有所不同。已形成+180m、+170m、+160m、+150m、+140m、+130m等6个平台,台阶坡面角约60°~65°,平台**约10m,其中,+180m、+170m、+150m为安全平台,平台宽度约4~5m,坡面角约为65°;+160m为清扫平台,宽度约为6m,台阶**约10m,坡面角约65°;目前矿山+140m为凿岩平台,长约60m,宽约40m,台阶**约10m,坡面角约65°;+130m为底部铲装平台,长约45m,宽约30m,台阶**约10m,台阶坡面角约65°。 2020年10月,吉安市应急管理局颁发了泰和县上圯乡白马田采石场安全生产标准化复评达到三级标准的矿山企业。 | ||||
委托单位联系人 | 万有根 | 联系电话 | 13907961538 | ||
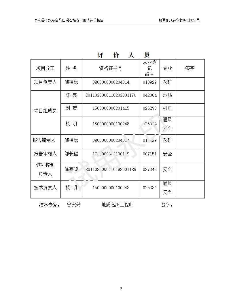
项目组长 | 施祖远 | 技术专家 | 曾宪兴 | ||
报告编制人 | 施祖远 | 报告审核人 | 邬长福 | ||
技术负责人 | 杨 明 | 注册安全工程师 | —— | ||
过程控制负责人 | 陈嘉鸣 | 参与评价安全评价师 | 陈 亮 | ||
现场工作人员 | 施祖远、陈 亮 | ||||
主要任务 | 现场收集企业基本信息,对企业周边环境及装置配套安全设施、安全生产管理、应急管理、前置条件等进行了实地检查,采集现场影像资料。通过对企业周边环境、总图运输、工艺技术、原材料、装置装备、设施及电气、消防设施、应急设施、公用动力配套的安全状况进行勘察,辨识项目危险有害因素,进行风险程度评价,法规标准符合性评价,提出安全对策措施与建议,对该建设项目安全条件是否符合**法律规范等进行了判定,得出风险评价结论。 | ||||
现场工作时间 | 2022.11.20-21 | 报告提交时间 | 2023.1.13 | ||
其它 | 1、该评价项目中存在的主要危险因素:爆破伤害、火药爆炸、容器爆炸、滑坡和泥石流、**伤害、高处坠落、物体打击、触电、机械伤害、火灾、坍塌、中毒和窒息、淹溺。 2、该评价项目中存在的有害因素包括:粉尘、噪声与振动、不良作业环境,如高温、雷击对矿山人员的伤害和其他不利的环境因素等。 3、该评价项目为建筑用砂岩露天开采矿山,无瓦斯和自燃发火危险,水文地质条件属简单类型。该矿山无瓦斯和自燃发火危险。该矿山不使用有毒有害危险化学品药剂进行原矿深度加工,矿山开采使用民爆物品不设爆破器材库,一次使用量不*过5t,本建设项目不存在重大危险源。 上述主要危险、有害因素在采取本报告第四章中提出的安全对策措施后,能得到**控制。该项目从安全生产角度符合**有关安全生产法律、法规、规章和技术标准的要求。 | ||||



现状评价人员与业主在评价现场的照片






























































































