

报告编号:赣通矿现评字(2023)004号
项目名称 | 江西省万安县大潭饰面用板岩(建筑石料)矿安全现状评价报告 | ||||
项目简介 | 江西省万安县大潭饰面用板岩(建筑石料)矿,隶属吉安市长江实业发展有限公司。江西省万安县大潭饰面用板岩矿属露天开采矿山企业,主要产品为饰面用板岩及建筑石料。矿区位于万安县城北东75°方位直距约17**处,行政区划属万安县枧头镇管辖。矿区地理坐标为(西安80坐标系):东经114°56′41″~114°57′21″,北纬26°30′55″~26°31′11″。矿区有简易公路通往枧头镇,枧头镇有公路通万安县城。交通条件较便利。 矿山采用山坡露天开采方式,采场内的矿石运输和废石运输都采用自卸式卡车公路运输。在矿区北西向南东方向设置开拓公路,采用折返式进入采场各作业台阶。 矿山已形成一个采场。开采设计标高+350~+290m。工作线长度由上往下分层开采,工作面长度有所不同。+340m以上为剥离平台,其中剥离工作基本完成;由上往下分已形成6个平台;其中台阶高约10m,台阶坡面角约65°。 2022年12月,吉安市应急管理局颁发了江西省万安县大潭饰面用板岩(建筑石料)矿安全生产标准化达到三级标准的矿山企业。 | ||||
委托单位联系人 | 曾绍锋 | 联系电话 | 18107962618 | ||
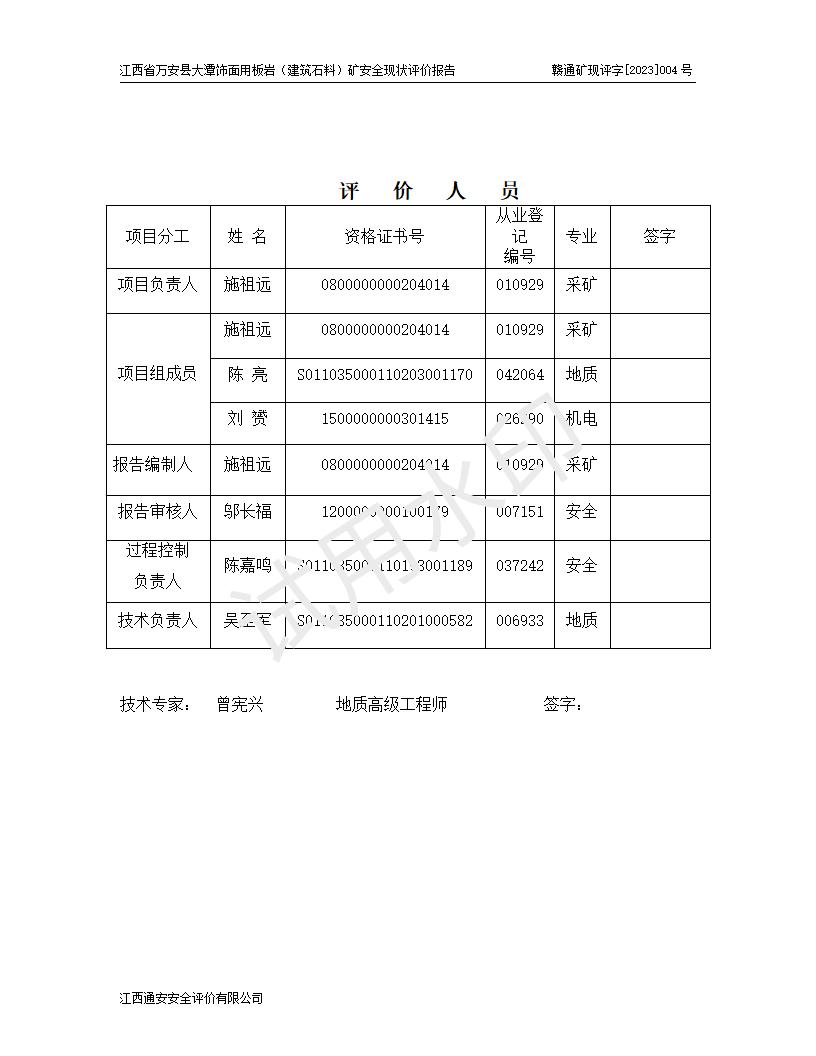
项目组长 | 施祖远 | 技术专家 | 曾宪兴 | ||
报告编制人 | 施祖远 | 报告审核人 | 李乐农 | ||
技术负责人 | 邬长福 | 注册安全工程师 | —— | ||
过程控制负责人 | 陈嘉鸣 | 参与评价安全评价师 | 陈 亮 | ||
现场工作人员 | 施祖远、陈 亮 | ||||
主要任务 | 现场收集企业基本信息,对企业周边环境及装置配套安全设施、安全生产管理、应急管理、前置条件等进行了实地检查,采集现场影像资料。通过对企业周边环境、总图运输、工艺技术、原材料、装置装备、设施及电气、消防设施、应急设施、公用动力配套的安全状况进行勘察,辨识项目危险有害因素,进行风险程度评价,法规标准符合性评价,提出安全对策措施与建议,对该建设项目安全条件是否符合**法律规范等进行了判定,得出风险评价结论。 | ||||
现场工作时间 | 2023.5.3 | 报告提交时间 | 2023.5.19 | ||
其它 | 1、该评价项目中存在的主要危险因素:爆破伤害、火药爆炸、容器爆炸、滑坡和泥石流、**伤害、高处坠落、物体打击、触电、机械伤害、火灾、坍塌、中毒和窒息。 2、该评价项目中存在的有害因素包括:粉尘、噪声与振动、不良作业环境,如高温、雷击对矿山人员的伤害和其他不利的环境因素等。 3、该评价项目为建筑用砂岩露天开采矿山,无瓦斯和自燃发火危险,水文地质条件属简单类型。该矿山无瓦斯和自燃发火危险。该矿山不使用有毒有害危险化学品药剂进行原矿深度加工,矿山开采使用民爆物品不设爆破器材库,一次使用量不*过5t,本建设项目不存在重大危险源。 上述主要危险、有害因素在采取本报告第四章中提出的安全对策措施后,能得到**控制。该项目从安全生产角度符合**有关安全生产法律、法规、规章和技术标准的要求。 | ||||

评价人员与企业现场合影

评价人员与企业现场合影











































































































