0792-8552077
当前位置:首页 >> 评价项目
评价项目
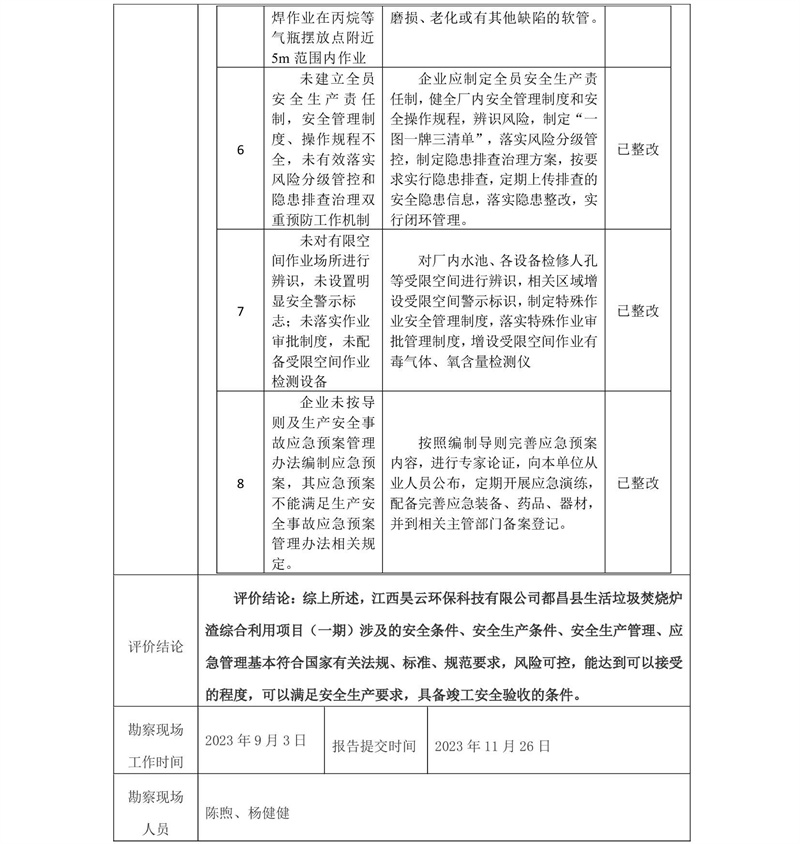
江西昊云**科技有限公司都昌县生活**焚烧炉渣综合利用项目(一期)安全验收评价报告
更新时间:2023-12-06