

评价报告名称 | 江西淳迪生物科技有限公司年产2505.6吨原料药及中间体项目(一期)(骨化三醇0.1t/a、阿法骨化醇0.1t/a、卡泊三醇0.1t/a、艾地骨化醇0.1t/a、熊去氧胆酸30t/a、麦角甾醇 10t/a)安全验收评价报告 | |||
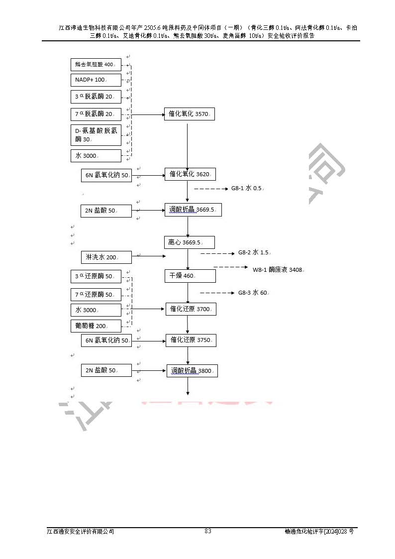
项目简介 | 江西淳迪生物科技有限公司成立于2007年;2018年5月11日,为了适应市场需求和企业发展,该公司更名为江西神田生物科技有限公司。2021年4月14日,该公司再次更名为江西淳迪生物科技有限公司。 江西淳迪生物科技有限公司位于江西省**井冈山经济技术开发区,成立于2007年4月24日,并取得吉安市市场监督管理局井冈山经济技术开发区分局颁发的营业执照,注册资本叁仟万元整,法定**人吴哲华,公司类型为其他有限责任公司,统一社会信用代码:913608057994888273,经营范围:许可项目:药品生产,饲料生产,饲料添加剂生产,食品添加剂生产,兽药生产(依法须经批准的项目,经相关部门批准后方可开展经营活动)一般项目:进出口代理,技术进出口,货物进出口,**化学产品制造(不含危险化学品),生物饲料研发,生物化工产品技术研发,畜牧渔业饲料销售,饲料添加剂销售,食品添加剂销售,饲料原料销售(除许可业务外,可自主依法经营法律法规非禁止或限制的项目)。 江西神田生物科技有限公司于2020年11月11日取得江西省企业投资项目备案通知书,备案项目名称:年产2505.6吨原料药及中间体项目,项目统一代码:2020-360861-27-03-012513。因江西神田生物科技有限公司于2021年4月14日将公司名称变更为江西淳迪生物科技有限公司,2021年11月5日。江西淳迪生物科技有限公司将“年产2505.6吨原料药及中间体项目”信息变更情况告知备案机关,并对备案内容进行修改,重新取得江西省企业投资项目备案通知书,备案项目名称:年产2505.6吨原料药及中间体项目,统一项目代码:2111-360861-04-05-321685,项目总投资额30000万元(3亿元)。 江西淳迪生物科技有限公司于2021年4月委托江西赣安安全生产科学技术咨询服务中心编制《江西淳迪生物科技有限公司年产2505.6吨原料药及中间体项目(一期)安全条件评价报告》并于2021年6月23日通过了吉安市应急管理局组织的安全条件评价审查,审查通过后出具危险化学品建设项目安全条件评价审查意见书(编号为:吉市危化项目安条审字〔2021〕6号)。 江西淳迪生物科技有限公司于2022年12月委托广东政和工程有限公司编制《江西淳迪生物科技有限公司年产2505.6吨原料药及中间体项目(一期)安全设施设计》并于2023年2月3日通过了吉安市应急管理局组织的安全设施设计审查,审查通过后出具危险化学品建设项目安全设施设计审查意见书(编号为:吉市危化项目安设审字〔2023〕2号)。 江西淳迪生物科技有限公司于2023年9月5日向井冈山经济技术开发区应急管理局提交了《江西淳迪生物科技有限公司年产2505.6吨原料药及中间体项目(一期:骨化三醇0.1t/a、阿法骨化醇0.1t/a、卡泊三醇0.1t/a、艾地骨化醇0.1t/a、地屈孕酮5t/a、熊去氧胆酸30t/a、麦角甾醇 10t/a)试生产方案》并取得井冈山经济技术开发区应急管理局出具的《危险化学品建设项目试生产(使用)方案回执》(回执编号为:井开危化项目备字〔2023〕04号),试生产的时间为2023年09月08日至2024年09月07日。 该工程涉及的氢氧化钠、氯化铜、对甲苯磺酰氯、醋酸、甲醇、乙酸乙酯、正庚烷、四氢呋喃、溴代异戊烷、浓盐酸、原甲酸三乙酯、对甲苯磺酸、正己烷、叔丁醇钾、乙腈、三乙胺、醋酐、二氯甲烷、环己酮、石油醚、甲苯、磷酸、四甲基哌啶氮氧化物、次氯酸钠溶液(**氯10%)、吡啶、30%盐酸乙醇、**、镁屑、硼氢化钠、氨基锂、氮气、氯代异戊烷、氢气(来自于镁屑、硼氢化钠反应后的尾气或物料意外释出)属于危险化学品。其中**(第三类)、醋酐(第二类)、甲苯(第三类)、浓盐酸(第三类)为易制毒化学品。甲苯、甲醇、乙酸乙酯、氢气(来自于镁屑、硼氢化钠反应后的尾气或物料意外释出)属于重点监管的危险化学品。硼氢化钠、镁屑属于易制爆危险化学品。甲醇属于特别管控危险化学品。 该项目101合成车间一(反应釜U1-R20)及102合成车间二(反应釜U3-R05)麦角甾醇的氧化反应生产步骤涉及的氧化工艺属于重点监管的危险化工工艺。该项目中间体胆固醇的偶联反应生产工序及骨化三醇中间体25-羟基脱氢胆固醇的偶联反应生产工序涉及的格氏反应,参照重点监管的危险化工工艺进行管控。 本项目生产单元和储存设施单元不构成危险化学品重大危险源。 | |||
参与评价项目相关人员 | 姓名 | 资格证书号 | 从业登记号 | |
项目负责人 | 刘于萍 | S011035000110202001272 | 041667 | |
项目组成员 | 刘于萍 | S011035000110202001272 | 041667 | |
朱汝玲 | S011032000110191000378 | 028131 | ||
刘 赟 | 1500000000301415 | 026290 | ||
龙镜生 | 1500000000300799 | 026813 | ||
陈嘉鸣 | S011035000110193001189 | 037242 | ||
报告编制人 | 刘于萍 | S011035000110202001272 | 041667 | |
龙镜生 | 1500000000300799 | 026813 | ||
报告审核人 | 邬长福 | 1200000000100179 | 007151 | |
过程控制负责人 | 刘 赟 | 1500000000301415 | 026290 | |
技术负责人 | 黄伯良 | 1800000000100060 | 013789 | |
勘察现场发现的问题及安全对策措施 | 1. 101合成车间一的U1-D01三乙胺滴加罐、U1-D02盐酸滴加罐设备安装位置与图纸不一致。 2. 101合成车间一的东北角厂房外2台真空泵机组和配套设施现场勘查时没有安装好。 3. 101合成车间一的U1-V10离心母液接收罐现场设置了压力变送器进行压力远传,但是图纸上没有,现场与图纸不一致。 4. 101合成车间一的U1-V14压滤母液接收罐现场设置了压力变送器,压力进行远传报警,但设计图中没有,现场与设计图不一致。 5. 101合成车间一的U1-D10高位槽现场所贴标签为液碱,但设计图上为醋酐,与设计不一致。 6. U1-D11高位槽现场所贴标签为醋酐,但设计图上为液碱,与设计不一致。 7. 101合成车间一的U1-V19冷凝接受罐图纸上设计了压力远传,现场没有安装,现场与图纸不一致。 8. 101合成车间一的U1-V27离心母液罐现场安装了压力变送器,压力进行远传报警。而设计图中没有,现场设置与图纸不一致。 9. 101合成车间一的U1-V04离心母液罐现场设置了进料管DCS切断阀,而图纸上没有,现场与图纸不一致。 | |||
评价结论 | 评价结论:本报告认为,江西淳迪生物科技有限公司年产2505.6吨原料药及中间体项目(一期)的生产装置现场情况与设计图纸一致,DCS和SIS系统设计符合要求且运行正常,有关从业人员资质符合《江西省危险化学品安全专项整治三年行动实施方案》要求,安全设施及安全管理符合**及有关部门关于安全生产法律、法规、标准的要求,安全风险是受控制的,其风险程度是可以接受的,符合安全生产条件,能够满足安全生产的要求,具备安全设施“三同时”验收条件。 | |||
勘察现场工作时间 | 2024年5月 | 报告提交时间 | 2024年8月 | |
勘察现场人员 | 刘于萍、龙镜生 | |||
现场照片 |
| |||
被评价单位 信息反馈情况 | 无异议 | |||













































































































































































































































































































































































































































































