

评价报告名称 | 江西宇能制药股份有限公司年产10t甲基泼尼松龙等生物制药产品及中间体的产业化项目(60t/a乙基缩合物、50t/a地夫可特中间体、10t/a地夫可特、15t/a地塞米松磷酸钠、10t/a甲基泼尼松龙)安全验收评价报告 | |||
项目简介 | 江西宇能制药股份有限公司成立于2003年1月24日,属于股份有限公司(非上市,自然人投资或控股)。2023年9月5日取得井冈山经济技术开发区行政审批局《江西省企业投资项目备案通知书》(统一项目代码:2307-360861-07-02-106217),备案项目名称:江西宇能制药股份有限公司年产10t甲基泼尼松龙等生物制药产品及中间体的产业化项目。项目总投资:55759.48万元。根据《国民经济行业分类》GB/T4754-2017,本项目属于2710化学药品原料药制造。根据《关于公布**批化工重点监测名单的通知》(吉市工信安全[2023]6号)(见附件),江西宇能制药股份有限公司被认定为化工重点监测点。 该公司于2023年10月由山东新安达工程咨询有限公司出具了《江西宇能制药股份有限公司医药原料药及中间体生产项目安全条件评价报告》,并于2023年10月30日取得吉安市应急管理局出具的《危险化学品建设项目安全条件审查意见书》(吉市危化项目安条审字[2023]10号);于2023年11月由黑龙江龙维化学工程设计有限公司出具了《江西宇能制药股份有限公司年产10t甲基泼尼松龙等生物制药产品及中间体的产业化项目(60t/a乙基缩合物、50t/a地夫可特中间体、10t/a地夫可特、15t/a地塞米松磷酸钠、10t/a甲基泼尼松龙)安全设施设计》,并于2023年11月15日取得吉安市应急管理局出具的《危险化学品建设项目安全设施设计审查意见书》(吉市危化项目安设审字[2023]27号);2023年11月由黑龙江龙维化学工程设计有限公司出具了《江西宇能制药股份有限公司年产10t甲基泼尼松龙等生物制药产品及中间体的产业化项目(60t/a乙基缩合物、50t/a地夫可特中间体、10t/a地夫可特、15t/a地塞米松磷酸钠、10t/a甲基泼尼松龙)安全设施设计变更》。本次验收仅对该项目安全设施设计及变更部分进行评价。 根据《危险化学品目录》(2015年版)、应急管理部办公厅关于修改《危险化学品目录(2015年版)实施指南(试行)》涉及柴油部分内容的通知(应急厅函〔2022〕300号)和应急管理部 工业和信息化部 公安部 生态环境部 交通运输部 农业农村部 卫生健康委 市场监管总局 铁路局 民航局 公告2022年第8号《决定调整《危险化学品目录(2015版)》,将“1674柴油〔闭杯闪点≤60℃〕”调整为“1674柴油”》的文件规定,本项目涉及的氯乙烯、四氢呋喃、镁屑、甲醇、乙醇、铬酸酐、盐酸(37%)、氢氧化钠、冰醋酸、三氯甲烷、二氯甲烷、乙酸乙酯、液氨、氨水(20%)、醋酸酐、硼氢化钠、异丙醚、硫酸氢铵、甲醛(36.5%)、**、三乙胺、双氧水(30%)、氮气(液化的)、氢气(地夫可特中间体H5制备伴生物)、柴油(发电机燃料)、二氧六环、氢碘酸、重铬酸钠、天然气(燃料)属于危险化学品,其它辅材和产品均不属于危险化学品。本项目地夫可特中间体H1制备涉及氧化工艺和H2制备、H3制备涉及胺基化工艺属于重点监管危险化工工艺;乙基缩合物生产过程涉及在THF中,氯乙烯与镁屑反应工艺属于金属有机物合成。该项目涉及的生产单元、储存单元均不构成危险化学品重大危险源。本项目涉及甲醇、三氯甲烷、乙酸乙酯、氯乙烯、液氨、氢气(伴生物)属于重点监管危险化学品。主要的危险、有害因素为火灾、爆炸、中毒和窒息、腐蚀灼烫等。 该项目涉及的甲醇、乙醇、液氨、氯乙烯属于特别管控危险化学品;不涉及监控化学品;硼氢化钠、镁屑、双氧水(30%)、重铬酸钠属于易制爆化学品;**、盐酸、醋酸酐、三氯甲烷属于第二、三类易制毒化学品;液氨、氯乙烯属于高毒物品;未涉及剧毒化学品。 该项目技术主要来源于企业****,已委托江西省化学化工学会对60t/a乙基缩合物、50t/a地夫可特中间体、10t/a地夫可特、15t/a地塞米松磷酸钠、10t/a甲基泼尼松龙生产工艺进行**首次使用的化工工艺技术安全可靠性论证,并出具《江西省化工建设项目**首次使用的化工工艺技术安全可靠性论证报告》。论证时间:2023年9月28日,论证结果:同意通过上述五个产品的生产工艺技术安全可靠性论证。 委托浙江化安安全技术研究院有限公司(资质证书编号为:CNASL 11758)对所有的化学反应进行了反应热风险评估,评估结果为:乙基缩合物的金属有机物合成和地夫可特中间体H3制备胺基化反应(液氨),反应工艺危险度为3级,存在冲料和分解风险;地塞米松磷酸钠酯化反应工艺危险度为2级,存在潜在分解风险;其余反应工艺危险度均为1级,反应危险性较低。 根据《危险化学品生产企业安全生产许可实施办法》(**安监总局令[2011]第41号公布,**安监总局令[2015]第79号**次修改,**安监总局令[2017]第89号第二次修改)的等相关法律法规规定,五个产品回收套用的甲醇、乙醇、四氢呋喃、**、异丙醚、三氯甲烷、二氯甲烷、乙酸乙酯属于危险化学品,因此本次验收后需增项办理五个产品的危险化学品安全生产许可证。 | |||
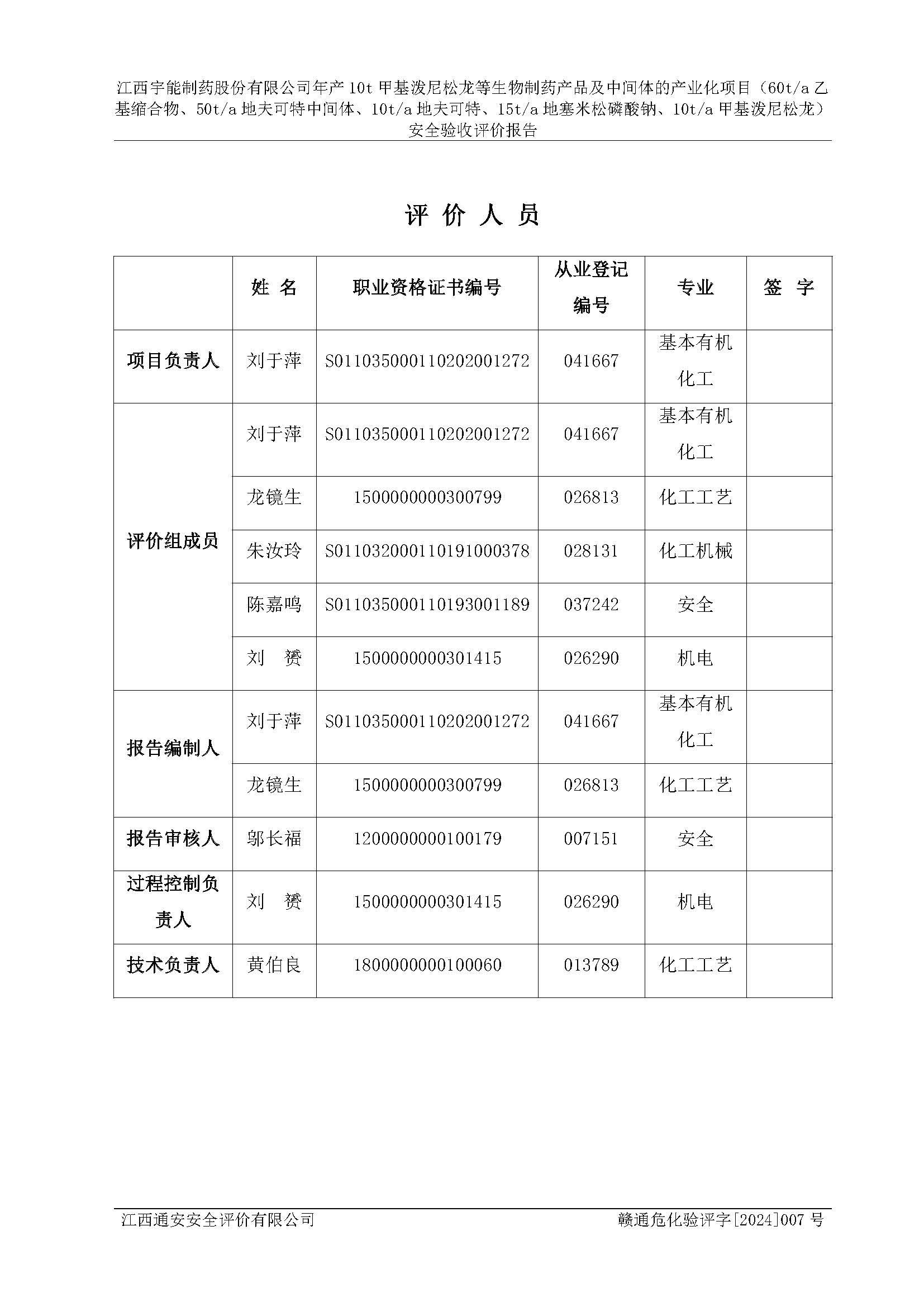
参与评价项目相关人员 | 姓名 | 资格证书号 | 从业登记号 | |
项目负责人 | 刘于萍 | S011035000110202001272 | 041667 | |
项目组成员 | 刘于萍 | S011035000110202001272 | 041667 | |
龙镜生 | 1500000000300799 | 026813 | ||
陈嘉鸣 | S011035000110193001189 | 037242 | ||
报告编制人 | 刘于萍 | S011035000110202001272 | 041667 | |
龙镜生 | 1500000000300799 | 026813 | ||
报告审核人 | 邬长福 | 1200000000100179 | 007151 | |
过程控制负责人 | 刘 赟 | 1500000000301415 | 026290 | |
技术负责人 | 黄伯良 | 1800000000100060 | 013789 | |
勘察现场发现的问题及安全对策措施 | / | |||
评价结论 | 评价结论:本评价认为,江西宇能制药股份有限公司年产10t甲基泼尼松龙等生物制药产品及中间体的产业化项目(60t/a乙基缩合物、50t/a地夫可特中间体、10t/a地夫可特、15t/a地塞米松磷酸钠、10t/a甲基泼尼松龙)工艺设备和安全设施运行正常,该公司安全管理机制运行正常,安全设施、措施达到设计要求和预期结果,可以满足建设项目安全生产的要求,安全生产管理**,符合**有关安全生产法律、法规和有关标准、规范的要求,工程潜在的危险、有害因素可得到**控制,风险在**控制和可接受范围内。具备安全设施竣工验收条件。 | |||
勘察现场工作时间 | 2024.1.30 | 报告提交时间 | 2024.8.31 | |
勘察现场人员 | 刘于萍、龙镜生 | |||
现场照片 |
| |||
被评价单位 信息反馈情况 | 无 | |||


















































































































































































































































































































































































































































































































































































































