0792-8552077
网站首页
公司简介
公司简介
技术力量
**致辞
服务范围
技术力量复制
育才计划
公司理念
资讯中心
评价项目
安全预评价
安全验收评价
安全现状评价
其他评价
资质证书
服务范围
政策法规
联系我们
当前位置:
首页
>>
评价项目
栏目**
政策法规
评价项目
评价项目
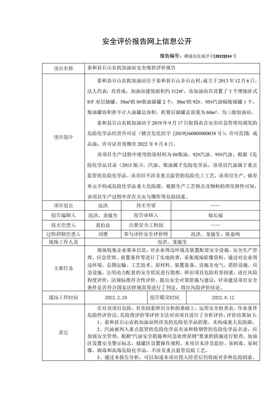
泰和县石山农机加油站安全现状评价报告
更新时间:2022-11-23
上一篇:江西心信光电LED发光二极管生产项目安全现状评价报告
下一篇:吉安广树能源有限公司三锡坊加油站项目安全条件评价报告
友情链接