0792-8552077
网站首页
公司简介
公司简介
技术力量
**致辞
服务范围
技术力量复制
育才计划
公司理念
资讯中心
评价项目
安全预评价
安全验收评价
安全现状评价
其他评价
资质证书
服务范围
政策法规
联系我们
当前位置:
首页
>>
评价项目
栏目**
政策法规
评价项目
评价项目
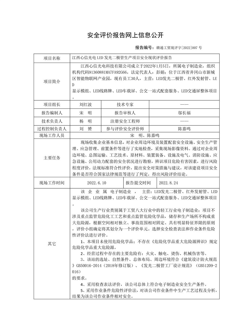
江西心信光电LED发光二极管生产项目安全现状评价报告
更新时间:2022-11-29
上一篇:井冈山市华文混凝土有限公司鹅岭年产15万m3预搅拌混凝土站项目安全现状评价报告
下一篇:泰和县石山农机加油站安全现状评价报告
友情链接